不限于节点搭建 🐒,DeFi 🧑‍🌾,无风险套利 🐶https://x.com/0xiaorun
#crypto #defi

Sky Protocol 在主网开放质押 USDS

MakerDAO 变身 Sky,USDS 可以从 Dai 升级而来,或将 USDC 以 1:1 的比例进行转换

目前质押 USDS 获取 SKY 治理代币,The Sky Token Rewards (STR) rate 25.65%

传送:https://app.sky.money/
#crypto #defi

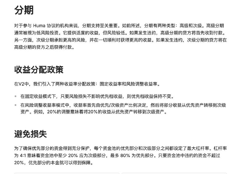
Huma Finance 主打 Lending + RWA + PayFi 叙事

目前在scroll上有3个月和6个月到期的池子,可以选择以下两种存款类型:

1️⃣Senior固定利率11%

2️⃣Junior浮动利率 up to 14.95%,浮动利率调整公式:Srate*Ssupply + Jrate*Jsupply= 12%*Totalsupply

传送:https://app.huma.finance/#/?referralCode=5f3d8f
#crypto #defi

Kava 上的 USDT Earn 目前有15% APY

收益策略是质押 USDT 来 mints USDX,再把 USDX 存入借贷池中

传送:https://help.app.kava.io/article/39-how-to-supply-usdt-to-earn
#crypto #defi

Sei 上的 @YeiFinance 联合加息活动,Sei EVM USD跨链方案:

1. 小额使用Stargate直接跨USDT

2. 使用Yei Finance CCTP将USDC跨至Sei EVM,再用 Oku[.]trade swap成USDT

3. 将 USDT 和 KAVA 从中心化交易所转至 KAVA EVM 进行跨链

传送:https://app.yei.finance/referral/?ref=xiaorun
#crypto #defi

Arweave 上的 @aoTheComputer AO 质押挖矿,按 1 年算:

1 stETH = 10.4163 AO

1 DAI = 0.0100 AO

传送:https://ao.arweave.dev/#/mint
#crypto #defi

Sui 上的 @navi_protocol@Scallop_io 借贷

推荐路径,以 E 举例,假设 LTV 设为 60%:

1. 在 Navi_protocol 上抵押 WETH 借 USDC,6.838% + (-4.84% + 5.045%) * 0.6 = 6.96%(补贴后的贷款收益)

2. 在 Scallop_io 上直接存 USDC,2.6% + 8.81% = 11.41%(补贴后的存款收益)

最后 APR 为 6.94% + 11.41% * 0.6 = 13.81%

传送
1. Navi: https://app.naviprotocol.io/?code=487868019574312960
2. Scallop:https://app.scallop.io/referral?ref=66dd40bae728a067365bd27c
Back to Top